1,【Cell】又一个“叛徒”!癌细胞能量不够神经细胞竟送去营养

胰腺癌难治主要就是由于它的恶性程度非常高,而且很容易出现癌细胞转移和扩散的情况,对周围的组织和器官造成损害。近日,有一项新研究表明,胰腺癌细胞在缺乏能量时,会分泌一种叫做神经生长因子的蛋白质,这种蛋白质会指示神经细胞的轴突延伸,使其深入肿瘤,而轴突会分泌丝氨酸,使胰腺癌细胞免于饥饿并恢复生长。
该研究于11月2日发表在《细胞》杂志,题为“NeuronsReleaseSerinetoSupportmRNATranslationinPancreaticCancer”。该研究首次表明轴突,即传递信号的神经元细胞的延伸区域,通过在营养缺乏的区域分泌丝氨酸来为癌细胞提供代谢支持。
【Cell】又一个“叛徒”!癌细胞能量不够神经细胞竟送去营养
2,东北师范大学团队揭示P物质调节快感消失神经环路的作用机制

伏隔核的Tac1神经元特异性的投射到苍白质
抑郁症是一种由多方面原因引起的以抑郁心境为主要特点的精神疾病,严重影响患者的社会功能和生活质量,抑郁症的核心症状包括情绪低落和快感消失。11月4日凌晨0时,《细胞—报告》在线发表了东北师范大学团队的最新研究成果。
在这项研究中,研究人员解析了伏隔核Tac1神经元在大脑中的投射环路,确认了位于伏隔核侧壳的Tac1神经元,主要投射到苍白质的腹内侧,从而形成功能性的突触连接,同时通过分泌P物质通过和NK1受体之间相互作用,进一步介导快感消失的发生过程。基于上述结论,研究人员提出了Tac1神经元及伏隔核神经环路参与快感消失发生过程的作用机制。
东北师范大学团队揭示P物质调节快感消失神经环路的作用机制
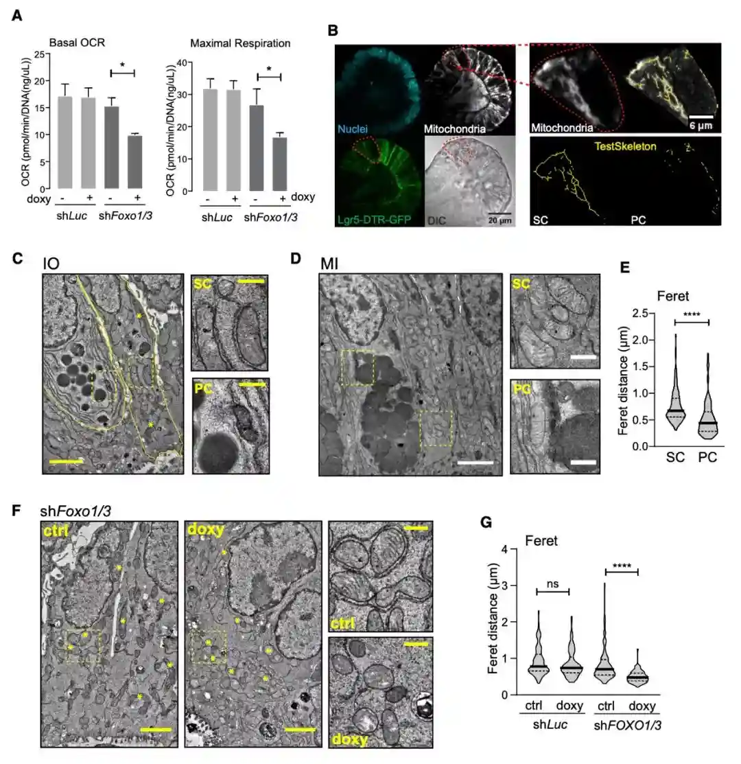
3,CellMetab|FOXO/Notch信号通过线粒体决定肠道干细胞命运

FOXO1/3通过miR-484/Fis1调节线粒体呼吸功能
11月3日,荷兰Utrecht大学医学中心团队在CellMetabolism杂志发表题为MitochondriaDefineIntestinalStemCellDifferentiationDownstreamofaFOXO/NotchAxis的研究论文。
研究主要以肠道类器官为研究模型,探索FOXO/Notch在细胞代谢重塑及肠道干细胞分化过程中的重要作用,发现了Notch/FOXO/miR-484/Fis1信号轴。在肌肉细胞中,FOXO作为线粒体形态(以分裂为主)及代谢,以及肌肉分化中的关键作用研究很多。本研究发现,在肠道干细胞的分化过程中,同样以FOXO1/3作为关键的调节枢纽。而且作者还发现了FOXO与Notch的相互调节,但具体调节机制还需进一步深入探索。
CellMetab|FOXO/Notch信号通过线粒体决定肠道干细胞命运
4,港中文AM:人工肌肉用于交互式软机器人

人工肌肉是智能和交互式软机器人系统的核心组件,提供了形状变形、操纵和移动性的功能。新加坡南洋理工大学LeePooiSee和香港中文大学JiangxinWang等人对最近研究中对人造肌肉的重要进步做出贡献的材料和策略进行了简要而重要的总结。在此基础上,讨论了将软电子设备与人工肌肉集成在一起以实现智能和交互式软机器人系统的令人兴奋的机会。
港中文AM:人工肌肉用于交互式软机器人
5,SciAdv|刘琦团队开发基于人工智能度量学习的单细胞类型鉴定新方法

scLearn的算法框架
10月30日,同济大学生命科学与技术学院生物信息系刘琦教授课题组在ScienceAdvances线上发表了题为Learningforsinglecellassignment的论文,发布了基于人工智能度量学习的单细胞类型鉴定新方法scLearn,以及简单易用的R包平台和包含人类、小鼠在内的多个组织器官的预训练的完整reference数据集,为有效利用海量的单细胞测序数据进行细胞类型鉴定提供了可借鉴的工具和资源。
作者同时首次提出了一种基于最大化依赖的多标签维度约简策略(MDDM,multi-labeldimensionreductionviadepencemaximization),用以针对多标签细胞类型鉴定进行度量学习,可适用于附加时间维度信息的单细胞类型鉴定。
SciAdv|刘琦团队开发基于人工智能度量学习的单细胞类型鉴定新方法
6,不用左手右手一个慢动作了:仅一只胳膊撸铁,两只胳膊能双双受益
近日,发表在《ScandinavianJournalofMedicineScienceinSports(斯堪的纳维亚体育医学与科学杂志)》上一项研究中,来自智利圣地亚哥大学领导的国际研究团队发现,如果一只手臂接受4周的抗阻力训练,另一只没有训练手臂的肌肉质量仍然会保持。该研究为康复医学带来重大影响,通过对未受伤一侧的肢体进行锻炼,可以防止另一侧肢体因锻炼而造成的肌肉损伤,也可以在不让它运动的情况下增强力量。
这些运动是如何帮助静止的肢体避免肌肉萎缩的机制还不完全清楚。一种可能是,在控制一个肢体中一组复杂的肌肉收缩时,大脑也向身体的另一侧发送信号,从而使肌肉保持活跃。亦或是肌肉收缩的整个支持网络延伸至全身,对固定的二头肌产生微小但不为零的影响。
不用左手右手一个慢动作了:仅一只胳膊撸铁,两只胳膊能双双受益
7,虚拟现实疗程可以帮助患者应对饮食失调
来自肯特大学的RISE有限公司(互动媒体、智能系统和新兴技术研究中心)和塞浦路斯大学的研究显示,虚拟现实(VR)技术可以通过一种称为虚拟现实暴露疗法(VRET)在远程心理治疗中对饮食失调有明显的有效性。该研究展示了多用户虚拟现实(MUVR)远程心理治疗对那些有体型和体重认知问题群体的潜在价值。
在这篇发表在《人机交互杂志》上的研究中,被试者和治疗师戴着VR头戴式显示器,并在VR系统中相互介绍。研究发现,治疗师的不同类型虚拟形象对被试者影响显著。卡通化的形象更有利于被试者更加开放,而真人化的治疗师头像则更像是负面批判的代表。在疗程结束后的访谈中,被试者指出,不担心被评判,使他们能够专注于疗程的目标。
虚拟现实疗程可以帮助患者应对饮食失调
8,二战照片出自谁手?人工智能识别初露锋芒

在一项新的国际跨学科研究中,研究人员通过使用人工智能算法分析近60000张二战时期的历史照片发现,人工智能可以根据照片内容来识别摄影师的身份。相关研究成果以论文的形式发表在科学杂志IEEEAccess上。
研究人员展示了使用现代神经网络分析图像的优势,以使机器可以自动检测各种场景中的人和物体,甚至可以根据图像中的特征区分摄影师,这些操作比任何人工检查过程都要快得多。获得的结果将有助于历史学家、其他研究人员和专业人员在工作中使用历史照片档案来分析和比较特定摄影师的作品。
二战照片出自谁手?人工智能识别初露锋芒
前文阅读1,:是什么左右了我们的选择?爱笑的人运气不会差
2,:肠道微生物或可防辐射;吸烟与精神问题有什么关系?























